江西正邦作物、山东绿霸双双冲刺主板IPO!
江西正邦作物、山东绿霸双双冲刺主板IPO......
深市主板!江西「正邦作物」提交IPO申请募投项目预计投产后新增营收近9亿元
江西正邦作物保护股份有限公司(简称:正邦作物)作为国内2021年度“全国农药行业制剂销售TOP100”榜单上的第三名,今年6月也向深交所主板提交了招股书。
据了解,正邦作物此次IPO募资5.72亿元主要用于年产1.5万吨全自动绿色植保制剂产业化项目以及补充流动资金。据正邦作物透露,本项目完全达产后年新增销售收入将达到8.82亿元,新增净利润达到1.40亿元。
正邦作物成立于1997年,公司主要从事农药原药和制剂产品的研发、生产与销售。经过多年发展,公司产品种类不断增多,涵盖农药原药和制剂,制剂包括杀虫剂、杀菌剂、除草剂等,剂型涵盖水乳剂、微乳剂、悬浮剂、水分散粒剂、乳油、微胶囊悬浮剂等,已形成“汇和”、“贝嘉尔”、“劲农”、“鑫金泰”等多个知名农药品牌。
正邦作物2021年营收增长21.41%达到17.56亿元,扣非净利润增长17.53%达到8664.73万元。从主营业务销售地区来看,正邦作物的产品主要面向国内市场,优势地区主要是华东、华南、华中地区。正邦作物现有江西永修、江西高安和广西隆安3个生产基地,此次正邦作物IPO募资也是想布局北方市场,拟在山东建立生产基地,产品主要供给北方市场和海外市场,同时覆盖南方、华中等优势市场。就近销售带来的运输成本的下降一定程度上能提高公司产品的竞争力,促进公司在北方市场占有率的提升。目前正邦作物已经将产品逐步拓展孟加拉、柬埔寨、巴基斯坦、老挝、缅甸、菲律宾、尼日利亚等海外市场。
正邦作物近年主营业务收入按区域销售情况

研发上,正邦作物2021年投入4884.38万元,占营收总额2.78%。截至5月末,正邦作物拥有33项专利,其中发明专利20项;境内农药产品登记证320个。作为工信部专精特新“小巨人”企业、国家级知识产权优势企业,正邦作物建有省级企业技术中心和工程研发中心,拥有较强的技术能力。
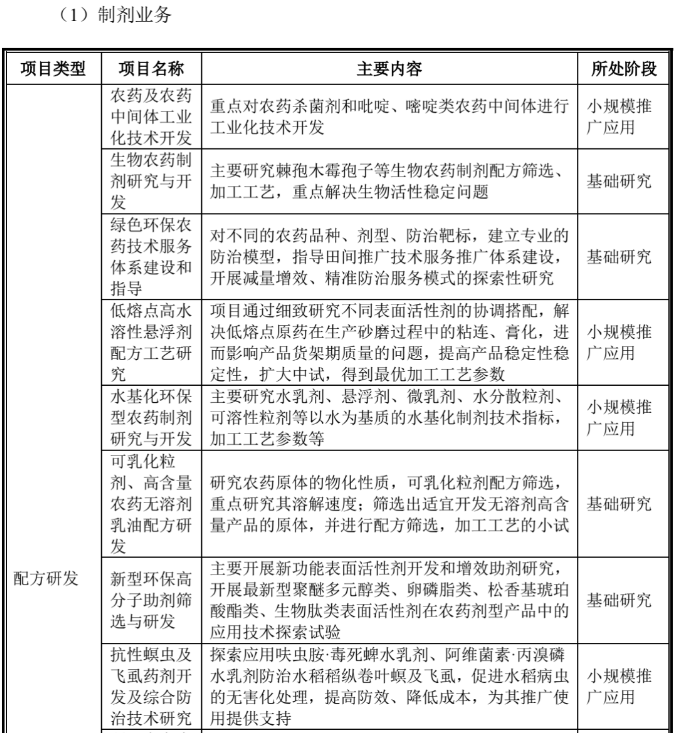
正邦作物目前主要研发项目





在未来发展上,正邦作物计划通过不断提升研发、销售、市场推广等核心竞争力,在农药制剂领域,继续保持和扩大领先优势,成为中国规模与品质一流的农药企业;在农药原药领域,在维护和巩固咪鲜胺产品品质及市场份额的基础上,继续开发氯虫苯甲酰胺、啶氧菌酯、螺虫乙酯、氟啶虫酰胺等次新化合物。同时,逐步开拓特种肥料业务。
正邦作物未来三年经营目标

「山东绿霸」冲刺上交所主板IPO!公司以吡啶产业链和灭生性除草剂为特色
近期,山东绿霸化工股份有限公司(简称:山东绿霸)向.上交所主板提交招股书。此次,山东绿霸IPO拟募资13.5亿元,主要用于除草剂草铵膦、L-草铵膦、氯氟吡氧乙酸酯的建设项目,而盐酸(硫酸)羟胺项目的建设主要是利用现有产品的副产氯化氢,实现附加值的提升。
山东绿霸IPO募投项目

山东绿霸成立于1997年,主营农药原药、农药制剂和精细化工中间体的研发、生产和销售,是国内领先的以吡啶产业链和灭生性除草剂为特色的农化企业。山东绿霸建有4大生产基地,占地1200余亩,拥有6家子公司,其中子公司德州绿霸、潍坊新绿是山东省瞪羚企业、山东省制造业单项冠军;潍坊新绿是山东省“专精特新”企业。
山东绿霸具体产品线路图


据了解,山东绿霸销售规模及主要单品的产量均排名行业前列。根据中国农药工业协会公布的农药行业排名,2021年度公司销售额位列“中国农药行业销售百强”第26名、“中国农药出口额TOP50”第33名。2021年山东绿霸营收29.16亿元,较上年增长25.71%。
山东绿霸2019—2021年主营业务按照产品类型销售收入

原药作为山东绿霸主营业务收入的主要来源。据山东绿霸透露,2021年除草剂原药销售收入增长,主要系氯氟吡氧乙酸、敌草快、高效氟吡甲禾灵等原药的销量增长及敌草快、百草枯等原药的销售单价.上升所致。杀虫剂原药销售收入增长,主要系毒死蜱原药的销量增长所致。杀菌剂原药主要系氟吡菌胺原药的销量增加所致。
山东绿霸表示,2021年公司6种农药单品销售过亿,其中,氯氟吡氧乙酸、敌草快、高效氟吡甲禾灵和百草枯的年销售额超3亿元;毒死蜱和马拉硫磷的年销售额超1亿元。除马拉硫磷外,上述其他5种单品的全球市场容量均超过2亿美元,属于市场较为主流的农药产品。
山东绿霸2019—2021年农药原药按照产品类型销售收入

山东绿霸农药销售主要以国内市场为主,不过公司境外销售比例逐年增加,山东绿霸表示,公司外销主要客户包括先正达、纽发姆、UPL等,主要出口国家和地区包括美国、印度尼西亚、巴西和澳大利亚。
山东绿霸2019—2021年主营业务按照区域销售收入

2021年山东绿霸在研发上投入6252.01万元,占营收比例达到2.14%。山东绿霸表示,公司以吡啶系列原药、吡啶类化合物和开发新品类产品为主攻方向,与此同时改进工艺,提高产品质量、降低生产过程中安全风险及三废排放量。山东绿霸还积极与高校院所展开合作进行新技术的开发。
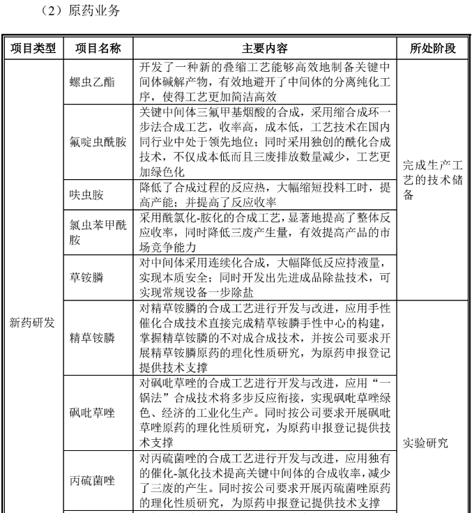
山东绿霸目前在研项目

在未来发展上,山东绿霸计划通过扩产现有优势项目、研发投产新产品方式,加大市场开发力度,不断扩大公司的经营规模,力争在本次发行后2年内进入国内农药行业综合实力排名前15名,5年内向世界农药前20强迈进,成为全球吡啶产业链和灭生性除草剂的龙头企业。
游客可直接评论,建议先注册为会员后评论!
以上评论仅代表会员个人观点,不代表中国农药网观点!



