农业农村部农药登记信息公告中″夹带″的那些登记管理规定
发布时间:2025-6-24 14:30:07 来源:铱浩荟农登记服务
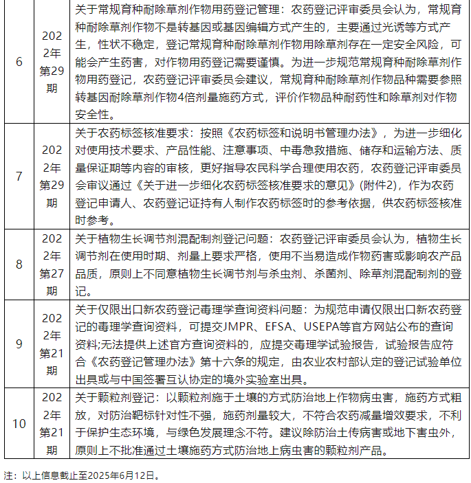
在中国农药信息网的数据中心中,不仅会公布农药登记信息,还会不定期发布相关的政策法规。本文小编根据最新发布顺序,为大家进行了全面的汇总,具体如下表所示:


编辑人员:马荟
相关文章推荐
游客可直接评论,建议先注册为会员后评论!
还可以输入2000个字符
以上评论仅代表会员个人观点,不代表中国农药网观点!



